服务热线:13523652005
欢迎进入南阳华达防爆机电设备有限公司官方网站!
南阳卧龙电气防爆电机销售

​​​​​​​​​NANYANG HARWARD EX MACHINERY & ELECTRONICS CO., LTD.
当前位置:
南阳防爆电机基础知识连载8-南阳防爆电机的冷却方式
来源: | 作者:pmo814d6e | 发布时间: 2434天前 | 1044 次浏览 | 🔊 点击朗读正文 ❚❚ | 分享到:
1.1 南阳防爆电机的冷却
1.2 南阳防爆电机的冷却介质
1.3 南阳防爆电机的初级冷却介质
1.4 南阳防爆电机的次级冷却介质
2. 南阳防爆电机的冷却方式
2.1.南阳防爆电机冷却方式的表示方法由基本符号、冷却回路布置、冷却介质和推动
方法组成。
2.3南阳防爆电机的 冷却介质的特征字母
2.4 南阳防爆电机的冷却回路布置的特征数字
南阳防爆电机常用的冷却方式有:

1 术语及定义
1.1 南阳防爆电机的冷却
一种热量传递过程,南阳防爆电机中因损耗而生产的热量被传递给初级冷却介质,该介质可以不断地被更换或在冷却器中被次级冷却介质所冷却。
1.2 南阳防爆电机的冷却介质
传递热量的气体或液体介质。
1.3 南阳防爆电机的初级冷却介质
温度比南阳防爆电机某部件的温度低的气体或液体介质,它与南阳防爆电机的该部件相接触,并将其放出的热量带走。
1.4 南阳防爆电机的次级冷却介质
温度低于初级冷却介质温度的气体或液体介质。通过冷却器或南阳防爆电机的的外表面将初级冷却介质放出的热量带走。
2. 南阳防爆电机的冷却方式
2.1.南阳防爆电机冷却方式的表示方法由基本符号、冷却回路布置、冷却介质和推动
方法组成。

2.3南阳防爆电机的 冷却介质的特征字母
冷却介质的特征字母见表11。

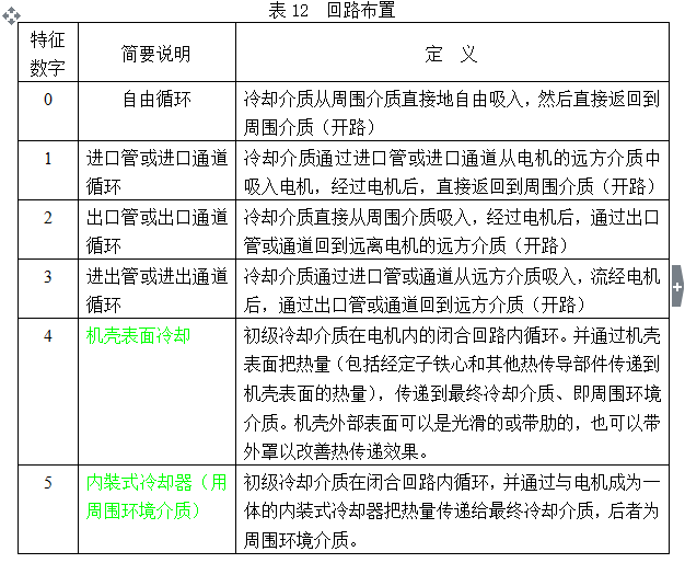
2.4 南阳防爆电机的冷却回路布置的特征数字
基本符号后面**位数字表示冷却介质的回路布置,回路布置的特征数字及定义见表12。

2.5 南阳防爆电机冷却介质运动的推动方法特征数字
冷却介质性质字母后面的数字表示冷却介质运动的推动方法,推动方法的特征数字及定义见表13。

3 示例
例1:完整表示为IC4A1A1,简化表示为IC411。“4”表示机壳表面冷却、用周围环境介质;**个“1”表示初级冷却介质运动与电机转速有关、自循环,初级冷却与次级冷却介质有关;表二个“1” 表示次级冷却介质运动为自循环。
例2:完整表示为IC8A1W7,简化表示为IC81W。“8”表示外装式冷却器、用远方冷却介质;“1”表示初级冷却介质运动与电机转速有关、自循环;“W表示”次级冷却介质是水。“7”表示次级冷却介质运动靠外装式冷却装置驱动次级冷却介质运动,次级冷却介质运动与初级冷却介质运动有关系

南阳防爆电机常用的冷却方式有:
IC01    空气自由循环,冷却介质依靠转子的风扇作流入南阳防爆电机或南阳防爆电机表面
IC411   全封闭自扇冷
IC511   南阳防爆电机周围布冷却风管,内部、外部靠自带风扇冷却
IC611   南阳防爆电机上部带冷却风管,内部、外部靠自带风扇冷却
IC81W  南阳防爆电机上部带冷却水管,内部靠自带风扇冷却